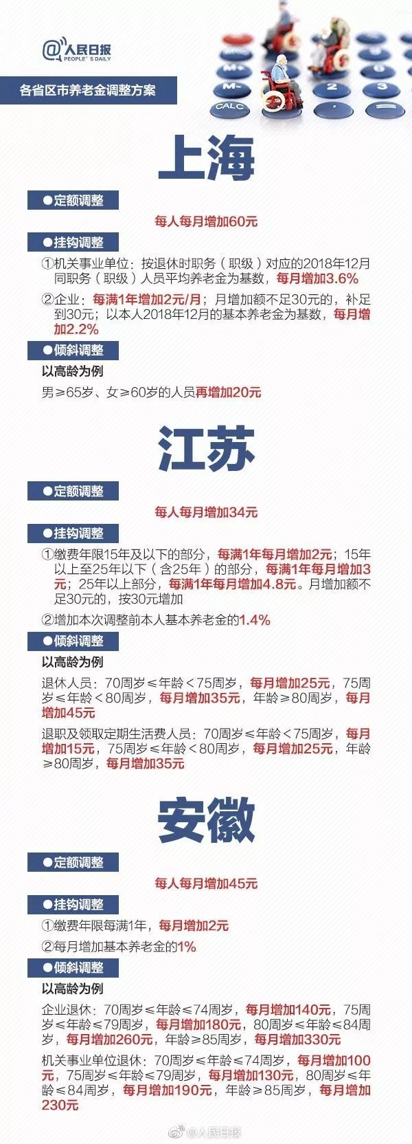
利好|养老金要涨!2019全国多地养老金上调方案请收好
近日,多个省份确定了2019年退休人员基本养老金上调方案,总体调整水平为2018年养老金的5%左右。今年各地养老金都怎么涨?哪些人将受益?有啥新政策,能拿多少钱?各省份详细方案梳理↓↓转发周知,为咱爸妈收藏!









大/家/都/在/看
习近平在内蒙古考察的第一天,听说唱、入林场、进农户
习近平为这些非遗项目点赞
跟着总书记欣赏多姿多彩的民族文化
(来源:人民日报)
主编:刘倩
本期责编:李兆彧
本期校对:牛慧颖

利好|养老金要涨!2019全国多地养老金上调方案请收好
近日,多个省份确定了2019年退休人员基本养老金上调方案,总体调整水平为2018年养老金的5%左右。今年各地养老金都怎么涨?哪些人将受益?有啥新政策,能拿多少钱?各省份详细方案梳理↓↓转发周知,为咱爸妈收藏!









大/家/都/在/看
习近平在内蒙古考察的第一天,听说唱、入林场、进农户
习近平为这些非遗项目点赞
跟着总书记欣赏多姿多彩的民族文化
(来源:人民日报)
主编:刘倩
本期责编:李兆彧
本期校对:牛慧颖

蹇箰瀛曟湡缇庣編鍝掟煉?/p...
表情包:送你花花...
建议进一步做好人大代表的议案公开 十四届全国人大二次会议正热火朝天的召开中,各位代表都带来了各自的议案,中国人大网“议案建议”栏目也展示了部分人大代表的议案介绍或者...
贾一凡发文:再努力赢回来! 在英国伯明翰举行的全英羽毛球公开赛女双半决赛中,中国组合贾一凡/张殊贤0比2不敌日本组合福岛由纪/松本麻佑,无缘决赛。 今天赛后贾一凡发文表示...
LPL曾经人气霸主,王草莓要怒冲王者! 草莓近日发微博说先定个小目标,上个王者!(最近换了ID发现贼好上分,上了王者在改回来) 草莓在打职业的时候除了当时S2初进WE的时候是以...
【新春走基层】吕梁:开门见喜 大年初一吃饺子 黄河新闻网吕梁讯(记者 张华) 大年初一,农历新年的第一天,是中国最重要的传统节日,这一天,除了拜大年、放鞭炮、站岁等等,...
(新华全媒+)2023欧亚经济论坛开幕 当日,2023欧亚经济论坛在陕西西安开幕。2023欧亚经济论坛经贸合作博览会暨中国(陕西)进出口商品展同期举办。 9月22日拍摄的2023欧亚经济论坛开...
金边跨年夜一中国男子玩太嗨猝死! 警方:朋友太紧张将尸体丢路边 金边市警察局局长尊那林表示,元旦凌晨,一名中国男子疑因“玩太嗨”突发心脏病身亡,同行朋友因太过紧张,...
全县双第一,德化三中喜报 继德化二中后,今天,德化三中官方微信公号也发布了德化一中保送生考试的喜报。 喜报称,德化三中69人参加培优班选拔性考试,录取46人(其中保送生...
第33届全国生物奥林匹克竞赛笔试成绩出炉,重庆,湖南强势 第33届全国生物奥林匹克竞赛正在广州如火如荼的举行, 共有来自30个省500余名选手参加了本次生物奥林匹克竞赛。 为期...
巴啦啦小魔仙游乐王子扮演者是谁 演员袁奇峰资料简介 [闽南网] 近日,有网友发文称:“小时候的游乐王子和我小时候一起玩的姐姐结婚了。”并立即引起网络热议,“游乐王子结婚...
赵丽颖晒健身照变身金刚小芭比,肌肉线条太优越 钱江晚报·小时新闻记者 汪佳佳 5月28日晚,赵丽颖在公共平台发了两张自己的健身照,配文:健身有点小优势。照片点开一看,记者...
一组绿色可爱头像来报道 #壁纸|头像|背景图##插画头像##手机壁纸分享站##插画##微信头像#...
宋嵘任招商局集团副总经理 招商局集团官网“管理团队”一栏最新显示, 宋嵘已任招商局集团副总经理。 公开简历显示,宋嵘,男,1972年出生,华盛顿大学奥林商学院工商管理硕士学...
河池高中是公立高中,是广西首批重点中学和首批示范性高中 河池高中是广西壮族自治区河池市的一所公立高中,是广西首批重点中学和广西首批示范性高中。 河池高中(原河...
《Kpop Star6》正式启幕 成该选秀收官之作 5月9日,音乐选秀节目《Kpop Star6:最后的机会》制作发布会隆重举行,朴成勋PD(音)以及由朴轸永、梁铉锡和柳熙烈组成的评审团出席,本季...
徐州公交203路线正式开通! 2022年12月31日上午,随着203路线公交车缓缓驶入大彭工业园、小李庄、郝寨村、雁群村、王庄等,标志着徐州公交集团又填补了一处无公交运行的空白地点。...
咸九高速路线图 咸九高速公路进展情况 众所周知,咸九高速是目前湖北省“十三五”规划高速公路的重点项目,对推进鄂赣两省旅游资源开发具有重要意思,然而很多人对咸九高速不...
网传昆凌控诉周杰伦:揭开一场虚假的控诉 1月4日晚,一张疑似昆凌的微博截图在社交媒体上疯狂传播,引发了网友的广泛关注。在这张截图中,昆凌控诉周杰伦做出恶心事,内容直指...
油画《父亲》赏析 油画作品《父亲》,作者罗中立,创作时间于1980年,作品篇幅:216x152公分。 《父亲》一画曾获“中国青年美展”一等奖 画面具有一种悲剧性的震撼力,采用照相写...