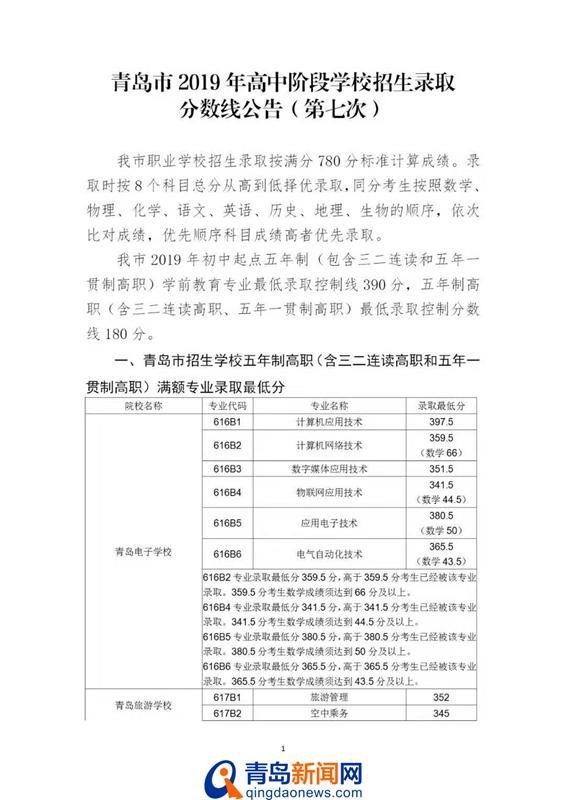
青岛中考第7次录取线公布 学前教育高职390分
青岛新闻网7月26日讯(记者 于泓)今天上午,青岛市招考院发布第七次2025青岛高中阶段录取分数线,其中初中起点五年制学前教育专业最低录取控制线390分,五年制高职最低录取控制线180分,具体分数线如下:









青岛中考第7次录取线公布 学前教育高职390分
青岛新闻网7月26日讯(记者 于泓)今天上午,青岛市招考院发布第七次2025青岛高中阶段录取分数线,其中初中起点五年制学前教育专业最低录取控制线390分,五年制高职最低录取控制线180分,具体分数线如下:









换个头像吧,英俊帅气的军人头像,送给最可爱的人 大家好,我是苏老师! 分享一组军人头像,根据每个军人的五官特征来画。人物五官立体,棱角分明,英俊帅气,提升军人气质,...
爱情到底是什么呢?谁又能说的清楚 爱情到底是什么呢?谁又能说的清楚,谁付出的多?谁付出的少?谁又能衡量,子非鱼,怎知鱼之乐?但爱情不是付出多少,我始终固执的认为爱情...
联想笔记本电脑如何进入bios,联想电脑进入bios的方法 不同品牌的电脑进入BIOS的方法是不一样的,联想笔记本不同型号的机型进入BIOS的方式也不太一样,所以联想笔记本电脑如何进入bi...
聊一聊俄罗斯全球卫星导航系统GLONASS 全球卫星定位系统有美、俄、中、欧的GPS、“格洛纳斯”、“北斗”、“伽利略”4套系统。而俄罗斯的GLONASS和美国的GPS属于老牌子。 俄罗斯全球...
炉石传说冰封王座亡语者女士BOSS卡组推荐攻略 炉石传说冰封王座亡语者女士BOSS攻略如下: 英雄技能是:每回合开始使我们的所有随从血量变成1。(但是这货没有任何的AOE) 绿龙是受伤...
纯文字表情包 - 朋友圈发自拍不要p得太过分...
吴京替身上热搜 复制粘贴?根本分不清 7月12日下午,话题#吴京替身#登上微博热搜,网友看照片后直呼:这真的不是复制粘贴?据了解,吴京御用有好几名替身演员,其中以孙国帅与吴...
非法吸收公众存款和集资诈骗区别 这是p2p案件中经常涉及的两种犯罪,我们需要甄别一下,还是比较重要的。 一, 两罪表现形式不一样 非法吸收公众存款是无证,未经批准吸收存款,...
张嘉译帅气魅力大图 张嘉译帅气魅力图片,凭借《蜗居》而人气暴涨的他,后来又凭《借枪》而获得白玉兰最佳男演员,《心术》《浮沉》中有很赞的表演! 你们知道这位大叔是谁吗...
什么是二恶烷,你的洗发水中招了么 二恶烷是一种无色透明的液体,有轻微的类似乙醚的清香气味,属于微毒类,是常用的非质子溶剂,主要用做溶剂、乳化剂、去垢剂的生产等。 对...
搞笑GIF图:刘能的武功就是快准狠 1.刘能的武功就是快准狠 2.里约酒店的水龙头设计……让人费解 3.克罗地亚体操运动员安娜德里克优雅一跳 4.你想煮我?!看老子先搞死你~ 5.妹子有点...
王者荣耀百穿铭文是哪三个 百穿铭文介绍 王者荣耀是现在流行的手游,因此很多小伙伴也遇到了许多相关的问题,王者荣耀百穿铭文是哪三个?有很多玩家还不是很清楚,接下来带来详...
继张家辉、古天乐之后,成龙也代言传奇了!背后有多大的利益? “大家好,我是渣渣辉”,“是兄弟就来砍我”。没错,这个广告词就是出自影帝张家辉之口。大家都知道,如今很多...
张杰“傲娇”回应意外忘词,网友:真是个耿直boy! 好像自从薛之谦、张宇开始,歌手与段子手之间的界限便越来越模糊,现在的娱乐圈人士,虽然仍秉持作品为王的基准线,但在流量...
馥:不念xiāng,你知道正确读音吗? 最近,宗老先生的离世令人唏嘘,而他的继任者,宗馥莉,也因此备受瞩目。在这个过程中,我们不禁要提及“馥”字,这个富有内涵的汉字。 “...
机油比某宝还便宜!Costco开市客会员卡怎么办? 上海Costco开市客是刷爆线上线下,让在苏州的小编有点儿坐不住了。这是一家神奇的超市,我努力的通过网络“云”逛了一下Costco,20...
中国最美校花排行前十名,每个宅男都想占为己有! 第一名,清华大学奶茶MM章泽天,地球人都知道,不过现在不能这么叫了,会被东哥打的,人家现在好幸福的! 第二名,温健婷,柔...
中国四大美石之首灵璧石鉴赏 灵璧自古出奇石,在唐朝时就作为贡品进贡朝廷。 中国四大美石之首――灵璧石。 美轮美奂的中国四大美石之首――灵璧石。 美轮美奂的中国四大美石之...
等了20年的《倚天屠龙记之魔教教主》下部将开拍,影片质量成疑 20多年前, 王晶导演的电影《倚天屠龙记之魔教教主》 ,虽说在上映的时候没有收获很好票房成绩,但是却给我们童年...
躺着也中枪?梦泪碾压张大仙成恶意节奏,大仙的反应太真实 最近王者荣耀圈子出现了一个人令人啼笑皆非的事情,那就是众多黑粉突然间用“梦泪碾压张大仙”的话题来制造一些节奏...